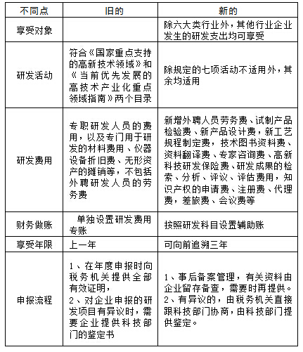
第33问:新的研发费加计扣除政策的变化是什么?

 

       政策依据:国家税务总局《关于企业研究开发费用税前加计扣除政策有关问题的公告》(国家税务总局公告2015年第97号)、国家税务总局《关于完善研究开发费用税前加计扣除政策的通知》(财税〔2015〕119号)。

Produced By 大汉网络 大汉版通发布系统