访谈实录

【实录】 22条新政打造“中国制造2025”标杆城市

【访谈时间】
2017-03-03
【访谈嘉宾】
【访谈简介】
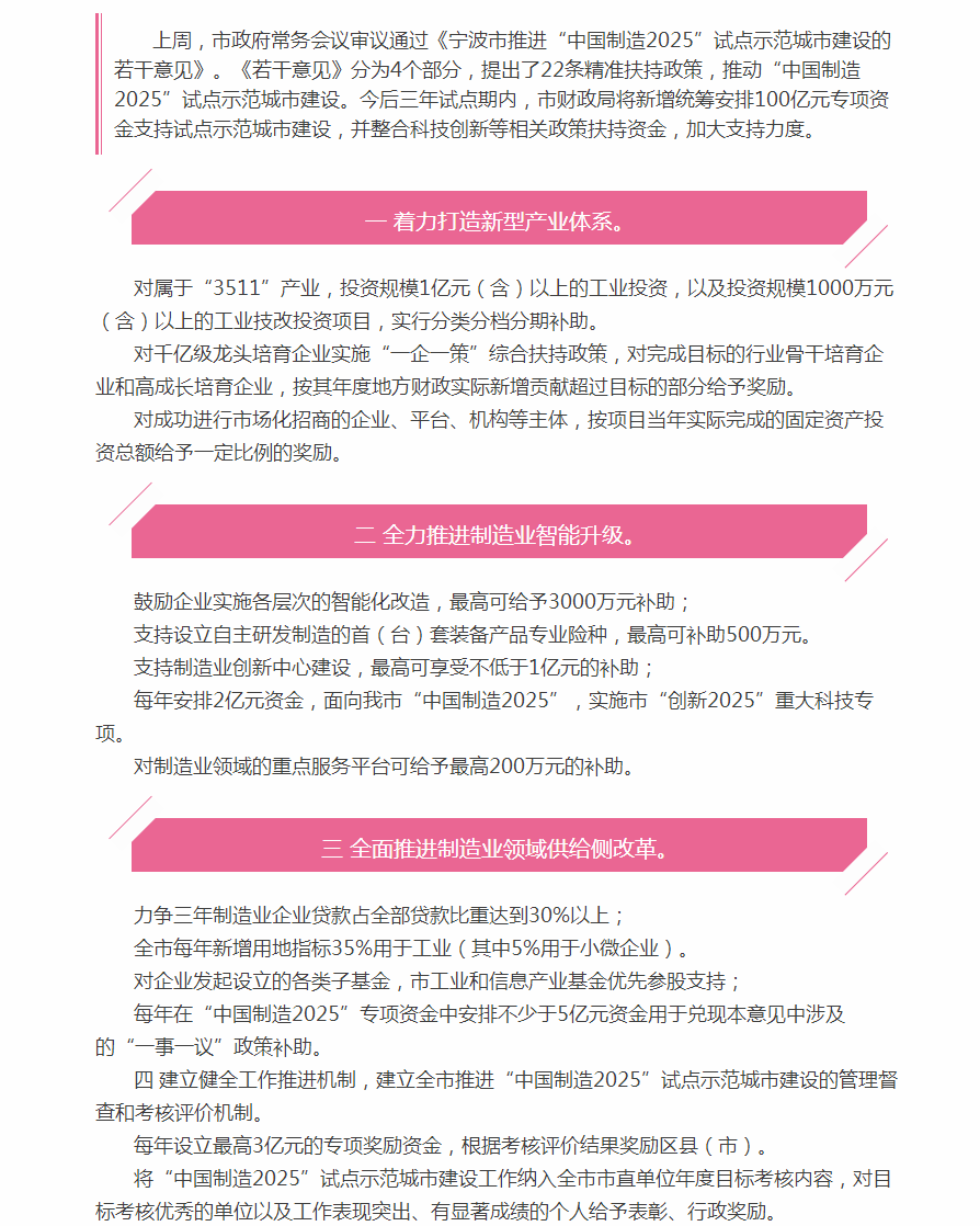
上周,市政府常务会议审议通过《宁波市推进“中国制造2025”试点示范城市建设的若干意见》。

文字实录

Produced By 大汉网络 大汉版通发布系统